2022-04-01

创投基金实务指南之专题二:创投基金的设立及募集

作者: 汤雪 李晗菲

“创业投资”最早起源于美国,美国风险投资协会(NVCA, National Venture Capital Association) 将创业投资定义为由创业投资机构投入到新兴、迅速发展、具有巨大竞争潜力的企业中的一种权益资本。创业投资行业在美国已有近70年历史,其孵化并支持的独角兽上市公司在股市市值占比已超过50%。20世纪80年代,创业投资行业进入中国,国家科委和财政部联合几家股东于1986年共同投资设立了中国创业风险投资公司,成为我国大陆第一家专营风险投资的股份制公司。历经30余年的发展,中国的创业投资企业(“创投企业”)培育的独角兽上市公司,在股市市值占比已达到约35%1。创投行业为创新创业企业的发展提供了重要的资本力量,在促进创业、培育新动能、带动就业等方面发挥着至关重要的作用,其健康的生态不仅有利于行业自身发展,更能有效引导和推动整个社会创新。

自2004年国务院颁布《国务院关于投资体制改革的决定》以来,国家及各级政府出台了一系列创业投资相关的监管规定及鼓励政策,引导和鼓励各类市场主体支持及投资未上市成长性、创新性创业企业。创业投资基金(“创投基金”)作为创业投资活动的重要参与主体,如何满足相关的监管要求及条件,灵活运用创业投资的鼓励扶持政策,已成为创投行业一个共同关注的热点话题。

结合海问多年对私募股权投资基金、PE/VC行业监管规则的理解及丰富的实践经验,我们将在《创投基金实务指南》系列文章中,详细解析创投基金的界定标准、资金募集、运营管理、项目投资及退出等环节涉及的监管规定及鼓励政策,助您轻松驾驭创投基金生命周期中可能遇到的各项法律及合规问题,在创投行业披荆斩棘,所向披靡。

专题一 创投基金的监管体系


一、 基金业协会的基金产品备案类型的选择

根据中国证券投资基金业协会(“基金业协会”)发布的《有关私募投资基金“基金类型”和“产品类型”的说明》(“《基金类型和产品类型说明》”),创业投资基金(“创投基金”)可能适用的基金类型包括:

图片

在基金业协会规定的上述“基金类型”中,“创业投资基金”与“私募股权投资基金”的投资领域是部分重合的,“创投类FOF”与“私募股权类FOF”的投资领域亦有部分重合之处,因此,如基金主要投资领域是未上市成长性企业(包括新三板挂牌企业),基金管理人可以选择将该基金备案为“创业投资基金”或“私募股权投资基金”。如果基金的投资标的涉及上市企业非公开发行和交易的普通股(含上市公司定向增发、大宗交易、协议转让等),则该基金只能备案为“私募股权投资基金”,而不能备案为“创业投资基金”。

提请基金管理人注意

● 基金备案时,基金管理人可以按照上述要求自主选择“基金类型”,但根据创投基金的税收优惠相关规定、首发企业创投基金股东锁定期的相关规定,如特定基金拟享受“创投企业/创投基金”的该等优惠政策,该基金需事先在基金业协会备案为“创业投资基金”。

● 根据基金业协会发布的《资产管理业务综合报送平台产品备案业务操作指南》及资产管理业务综合报送平台(“Ambers系统”)的操作系统要求,基金管理人在Ambers系统产品备案界面一旦选择相应的“基金类型”后是不可修改的。因此,建议基金管理人在Ambers系统填写基金产品备案信息时,结合基金未来拟享有的优惠政策、基金的投资策略、投资方向,审慎选择“基金类型”。

二、 地方发改部门的创投企业备案

如前所述,创投基金作为私募投资基金的一种类型,必须在基金业协会进行备案。与此相比,创投基金并不要求必须按照国家发展改革委、科技部、财政部、商务部、中国人民银行等联合发布的《创业投资企业管理暂行办法》(发展改革委等10部门令第39号,“《创投企业暂行办法》”)完成“地方发改部门的创投企业备案”。

1. 创投基金的相关鼓励及扶持

部分创投基金选择在地方发改部门备案,主要是希望享受下述创投企业的相关鼓励及扶持政策:

(1) 税收优惠政策

1) 国家税收优惠政策

根据财政部、国家税务总局发布的《关于创业投资企业和天使投资个人有关税收政策的通知》(财税〔2018〕55号),如创投基金希望享受该通知规定的创投基金税收政策,需满足下述任意一项条件:(a)按照《创投企业暂行办法》在地方发改委完成“创投企业”的备案,或者 (b)在基金业协会备案为“创业投资基金”。

提请基金管理人注意根据近期部分地方发改部门的反馈,如果基金在基金业协会已备案为“股权投资基金”,地方发改部门将不再接受为其办理创投企业备案。

2) 地方税收优惠政策

除国家层面的税收优惠政策外,部分省市也有地方的税收优惠政策,有些规定创投基金需在地方发改部门备案,才可享受地方的税收优惠政策。

例如,财政部、国家税务总局发布《关于海南自由贸易港企业所得税优惠政策的通知》(财税〔2020〕31号,“《海南企业所得税优惠通知》”),规定对注册在海南自由贸易港并实质性运营的鼓励类产业企业,减按15%的税率征收企业所得税。创业投资属于《海南自由贸易港鼓励类产业目录(2020本)》中国家现有产业目录的鼓励类产业,因此也可以享受《海南企业所得税优惠通知》的相关政策。根据《海南自由贸易港创业投资工作指引(2021年版)》(“《海南创投工作指引(2021版)》”),享受《海南企业所得税优惠通知》相关政策的创投基金,需在基金业协会备案后,在海南省发展和改革委员会备案。创投基金的申请条件、注册登记及备案流程、享有的其他优惠政策等具体请见《海南创投工作指引(2021版)》。

(2) 地方鼓励政策

如基金拟享受部分地区有关私募投资基金发展的相关政策,需要事先在地方发改部门完成创投企业备案。如南京市地方金融监督管理局、南京市财政局发布的《关于促进南京市私募股权投资行业发展的实施细则》规定,创投基金享受该等优惠的前提为符合《创投企业暂行办法》要求。

(3) 中央财政资金出资

财政部、国家发展改革委发布《关于印发<新兴产业创投计划参股创业投资基金管理暂行办法>的通知》(财建〔2011〕668号),根据《新兴产业创投计划参股创业投资基金管理暂行办法》(“《新兴产业创投计划办法》”),“新兴产业创投计划”是指中央财政资金通过直接投资创业企业、参股创业投资基金等方式,培育和促进新兴产业发展。此后财政部、国家发展改革委发布《关于印发<战略性新兴产业发展专项资金管理暂行办法>的通知》(财建〔2012〕1111号),根据《战略性新兴产业发展专项资金管理暂行办法》,设立由中央财政预算安排,用于支持战略性新兴产业重大关键技术突破、产业创新发展、重大应用示范以及区域集聚发展等工作的专项资金(“专项资金”),专项资金的支持范围包括支持新兴产业创业投资计划。

根据《新兴产业创投计划办法》,创投基金如希望参与新兴产业创投计划,向中央财政资金募资,应在设立6个月内按照《创投企业暂行办法》的规定进行备案。《新兴产业创投计划办法》对创投基金申请条件、基金管理人、投资领域和方向、基金激励机制等也做出了相应规定。

(4) 发行公司债券

根据中国证监会发布的《关于开展创新创业公司债券试点的指导意见》(中国证券监督管理委员会公告〔2017〕10号,“《关于创新创业公司债的意见》”),符合《私募投资基金监督管理暂行办法》、《创业投资企业管理暂行办法》等有关规定,并且向创新创业企业进行股权投资的公司制创投基金和创投基金管理人可以在上海证券交易所、深圳证券交易所发行创新创业公司债,募集的资金应专项投资于种子期、初创期、成长期的创新创业公司的股权。创新创业公司债的发行、交易与信息披露,应当符合《公司法》、《证券法》、《公司债券发行与交易管理办法》和其他法律法规及部门规章的规定。《关于创新创业公司债的意见》还对创投基金投向的创新创业公司应具备的条件、相关制度等进行了规定。

2. 创投基金办理发改委创投企业备案的相关要求

根据《创投企业暂行办法》,如创投基金申请办理发改委创投企业备案,基金主体、被投企业及投资行为需要同时满足下述要素:

(1) 投资主体-创投企业

创投基金办理发改委创投企业备案时,其自身需符合《创投企业暂行办法》关于创投企业的相关规定。《创投企业暂行办法》规定,创投企业,指在中华人民共和国境内注册设立的主要从事创业投资的企业组织。

国家对创投企业实行备案管理,备案管理部门分国务院管理部门和省级(含副省级城市)管理部门两级。根据国家发展改革委办公厅发布的《关于做好创业投资企业备案申请受理工作的通知》,在国家工商行政管理部门注册登记的创投企业,由国家发展和改革委受理备案申请。在省级及以下工商行政管理部门注册的创投企业,由所在地省级备案管理部门受理备案申请。其中,在副省级城市所辖工商行政管理部门注册的创业投资企业,由副省级城市备案管理部门受理备案申请2。根据《创投企业暂行办法》,创投基金应符合如下条件:

图片

(2) 投资行为-创业投资

根据《创投企业暂行办法》,创业投资,指向创业企业进行股权投资,以期所投资创业企业发育成熟或相对成熟后主要通过股权转让获得资本增值收益的投资方式,创投基金如办理发改委创投企业备案,投资行为应符合如下条件:

图片

(3) 被投企业-创业企业

根据《创投企业暂行办法》,创业企业系指在中国境内注册设立的处于创建或重建过程中的成长性企业,但不含已经在公开市场上市的企业。创投基金如办理发改委创投企业备案,被投标的应符合前述条件。

三、 保险机构投资创投基金的相关要求

根据中国银保监会的相关规定,保险机构在境内可以根据《保险资金投资股权暂行办法》(保监发〔2010〕79号,)“79号文”)、《关于保险资金投资股权和不动产有关问题的通知》(保监发〔2012〕59号,“59号文”)的相关规定投资于股权投资基金,也可以根据《关于保险资金投资创业投资基金有关事项的通知》(保监发〔2014〕101号,“《投资创投基金通知》”)的规定投资于创投基金。根据前述规定,如私募基金拟按照创投基金接受保险资金投资,则基金管理人、基金及被投企业均需同时满足《投资创投基金通知》的要求及条件,该等要求及条件与79号文及59号文项下对私募股权投资基金的有较大差异,主要差别如下表所示:

1. 基金管理人应具备的条件

图片

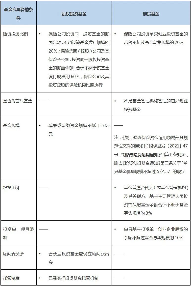
2. 基金应具备的条件

图片

3. 被投企业应具备的条件

图片

中国银保监会于2021年12月8日发布《修改险资运用通知》,删去《投资创投基金通知》第三条关于“单只基金募集规模不超过5亿元”的规定,放宽了保险资金投资创投基金的门槛。在《修改险资运用通知》出台前,大多数PE/VC基金在接受保险资金投资时会按照79号文的“私募股权投资基金”进行申报,而在《修改险资运用通知》出台后,陆续有部分基金在探索《投资创投基金通知》规定下的保险资金投资创投基金的模式。

提请基金管理人注意如保险机构按照投资创投基金申报,则保险机构通常要求基金备案为“创业投资基金”,在该情况下,如本文“一、基金业协会的基金产品备案类型的选择”所述,基金的投资范围不能包括上市公司定向增发、大宗交易、协议转让。

四、 两层嵌套的豁免

根据人民银行、银保监会、证监会及外汇局联合发布的《关于规范金融机构资产管理业务的指导意见》(银发〔2018〕106号,“《资管新规》”),资产管理产品可以再投资一层资产管理产品,但所投资的资产管理产品不得再投资公募证券投资基金以外的资产管理产品(“两层嵌套限制”)。资产管理产品包括但不限于人民币或外币形式的银行非保本理财产品,资金信托,证券公司、证券公司子公司、基金管理公司、基金管理子公司、期货公司、期货公司子公司、保险资产管理机构、金融资产投资公司(合称“金融机构”)发行的资产管理产品等。根据《资管新规》,私募投资基金适用私募投资基金专门法律、行政法规,私募投资基金专门法律、行政法规中没有明确规定的适用《资管新规》,创业投资基金、政府出资产业投资基金的相关规定另行制定。因此,虽然两层嵌套限制是否完全适用于非金融机构发起设立的私募投资基金有待进一步明确,但需注意的是,金融机构发起设立的资产管理产品直接及间接投资的私募投资基金,均应受到两层嵌套限制,即金融机构发起设立的资产管理产品到最终标的企业中间仅可有一层资产管理产品,除非符合国家发展改革委、中国人民银行、财政部、银保监会、证监会及外汇局联合发布的《关于进一步明确规范金融机构资产管理产品投资创业投资基金和政府出资产业投资基金有关事项的通知》(发改财金规〔2019〕1638号,“《两类基金嵌套通知》”)的相关规定。

对于符合《两类基金嵌套通知》规定的创业投资基金和政府出资产业投资基金(合称“两类基金”)接受资产管理产品及其他私募投资基金投资时,该两类基金不视为一层资产管理产品。因此,实务操作中,许多基金管理人为避免突破两层嵌套的限制,会考虑将基金备案为“创投基金”。

提请基金管理人注意仅当创投基金满足下述要求时,该创投基金才可不被视为一层资产管理产品。

图片

*****

创投基金实务系列文章下期精彩预告:我们将为您详细梳理创投基金投资及退出阶段的法律及合规问题,欢迎持续关注!


1.本段数据来源于麦肯锡发布的《透视中国创投生态,抓住十年黄金期》,原文链接如下:

https://www.mckinsey.com.cn/%e9%80%8f%e8%a7%86%e4%b8%ad%e5%9b%bd%e5%88%9b%e6%8a%95%e7%94%9f%e6%80%81%ef%bc%8c%e6%8a%93%e4%bd%8f%e5%8d%81%e5%b9%b4%e9%bb%84%e9%87%91%e6%9c%9f/

2.实务中,大部分省市由当地发改委作为管理部门,也有部分省市由地方金融监督管理局作为管理部门。

联系我们
地址:北京市朝阳区东三环中路5号
财富金融中心20层(邮编100020)
电话:+86 10 8560 6888
传真:+86 10 8560 6999
邮件:haiwenbj@haiwen-law.com
地址:上海市南京西路1515号静安嘉里中心一座26层(邮编200040)
电话:+86 21 6043 5000
传真:+86 21 5298 5030
邮件:haiwensh@haiwen-law.com
地址:深圳市福田区中心四路1号
嘉里建设广场第三座3801室(邮编518048)
电话:+86 755 8323 6000
传真:+86 755 8323 0187
邮件:haiwensz@haiwen-law.com
地址:香港中环港景街1号 国际金融中心一期6楼601-602及610-616室
电话:+852 3952 2222
传真:+852 3952 2211
邮件:haiwenhk@haiwen-law.com
地址:成都市高新区交子大道233号
中海国际中心C座20楼01、11-12单元(邮编610041)
电话:+86 28 6391 8500
传真:+86 28 6391 8397
邮件:haiwencd@haiwen-law.com
严正声明

近日,北京市海问律师事务所(“本所”)发现,网络上存在将一家名为“广州海问睿律咨询顾问有限公司”的主体与本所进行不当关联的大量不实信息,导致社会公众产生混淆与误解,也对本所的声誉及正常执业活动造成不良影响。

本所特此澄清,本所与“广州海问睿律咨询顾问有限公司”(成立于2025年11月)不存在任何隶属、投资、关联、合作、授权或品牌许可关系,亦从未授权任何主体以“海问”的名义提供法律咨询服务,该公司的任何行为与本所无关。更多详情,请点击左下方按钮查看。



×