新办法的出台背景和影响
1. 中国证券投资基金业协会(简称"基金业协会")于2016年2月4日发布并实施《私募投资基金信息披露管理办法》(以下简称"现行办法"),现行办法是基金业协会的行业自律性规定,法律层级相对较低。
2. 国务院于2023年7月9日颁布并于2023年9月1日实施行政法规《私募投资基金监督管理条例》(国令第762号令,简称"《私募条例》"),是专门针对私募基金领域的行政法规,确立了私募基金领域的顶层监管框架并对私募基金信息披露活动作出了明确规定。
3. 中国证券监督管理委员会(简称"证监会")于2024年7月5日发布《私募投资基金信息披露和信息报送管理规定》(征求意见稿),向社会公开征求意见。
4. 证监会于2026年2月24日颁布并自2026年9月1日起实施《私募投资基金信息披露监督管理办法》(证监会令【第233号】),是《私募条例》实施后,证监会出台的第一个系统性规范私募基金信息披露的部门规章。
第一部分 新旧办法全方位对比分析 一、对比分析 1. 总则对比分析 3. 定期报告对比分析 3.1 私募证券投资基金定期报告 3.2 私募股权投资基金定期报告 4. 临时报告和清算报告对比分析 5. 信息披露事务管理对比分析 6. 监督管理和法律责任对比分析 二、十大重大变化总结






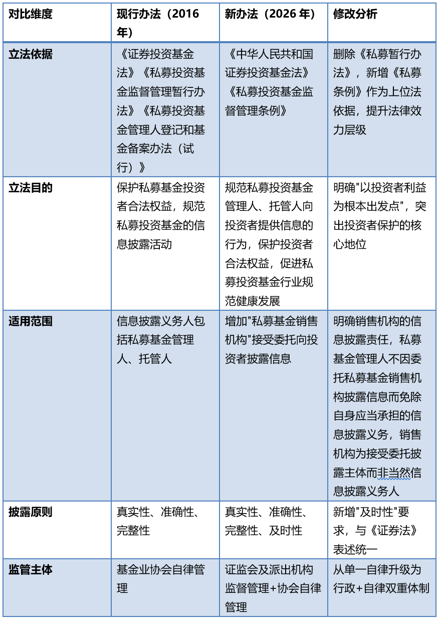
变化一:监管体制重大升级:从单一自律管理升级为"行政监管+自律管理"双重体制,证监会及派出机构直接介入监管,行政监管正式纳入制度体系。
变化二:披露义务人范围扩大:新增"私募基金销售机构"作为信息披露义务人,销售机构在募集环节的信息披露责任得到明确。
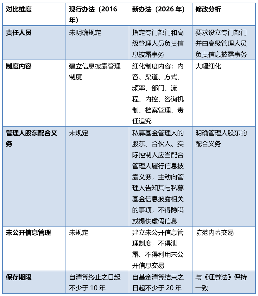
变化三:基金合同要求强化:基金合同必须明确披露内容、渠道、方式、频率,且不得低于法定要求;必须明确投资者咨询联络方式;必须明确应急预案机制。
变化四:定期报告频率和时限调整:证券类基金季报时限:10个工作日→1个月;股权类基金报告频率:季度→半年度;股权类基金年报时限:4个月→6个月。
变化五:定期报告内容大幅扩展:新增穿透披露、关联交易、杠杆运用等具体披露事项。
变化六:穿透披露制度正式确立:明确对嵌套结构进行底层资产信息披露要求。
变化七:托管人职责大幅强化:明确复核基金净值、申赎价格;发现净值错误应提示纠正;重大错误应向基金业协会、管理人注册地证监会派出机构报告。
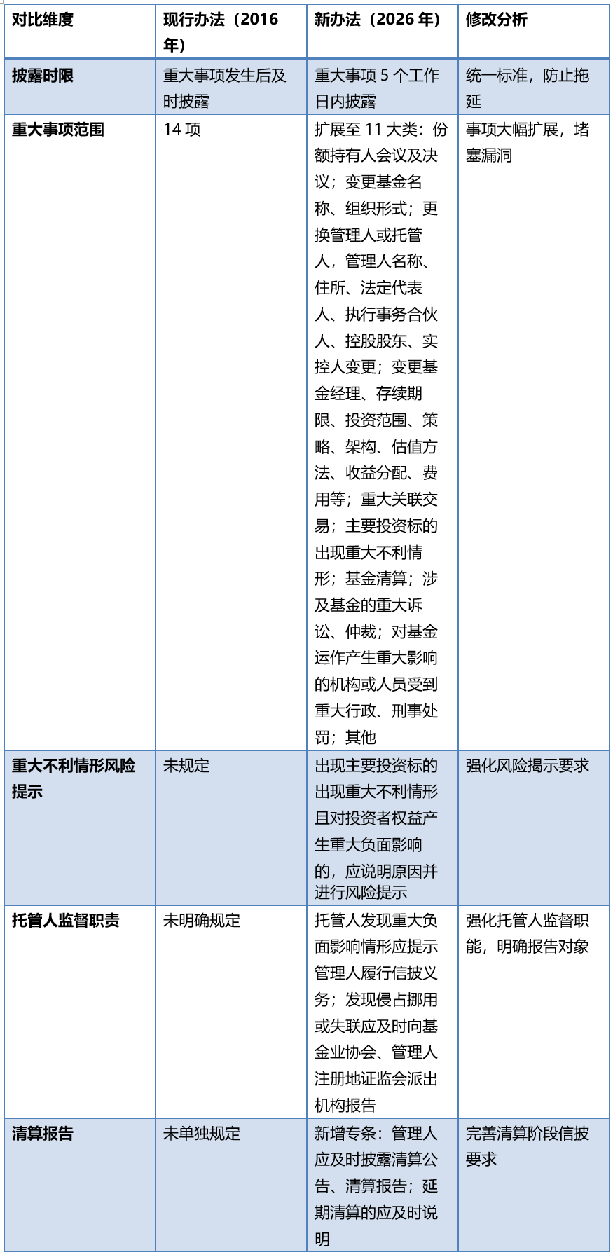
变化八:临时报告制度完善:明确5个工作日时限;重大事项范围大幅扩展;新增主要投资标的出现重大不利情形时的风险提示要求;新增清算报告披露要求。
变化九:管理人股东配合义务新增:新增私募基金管理人的股东、合伙人、实际控制人的配合义务,不得隐瞒或提供虚假信息。
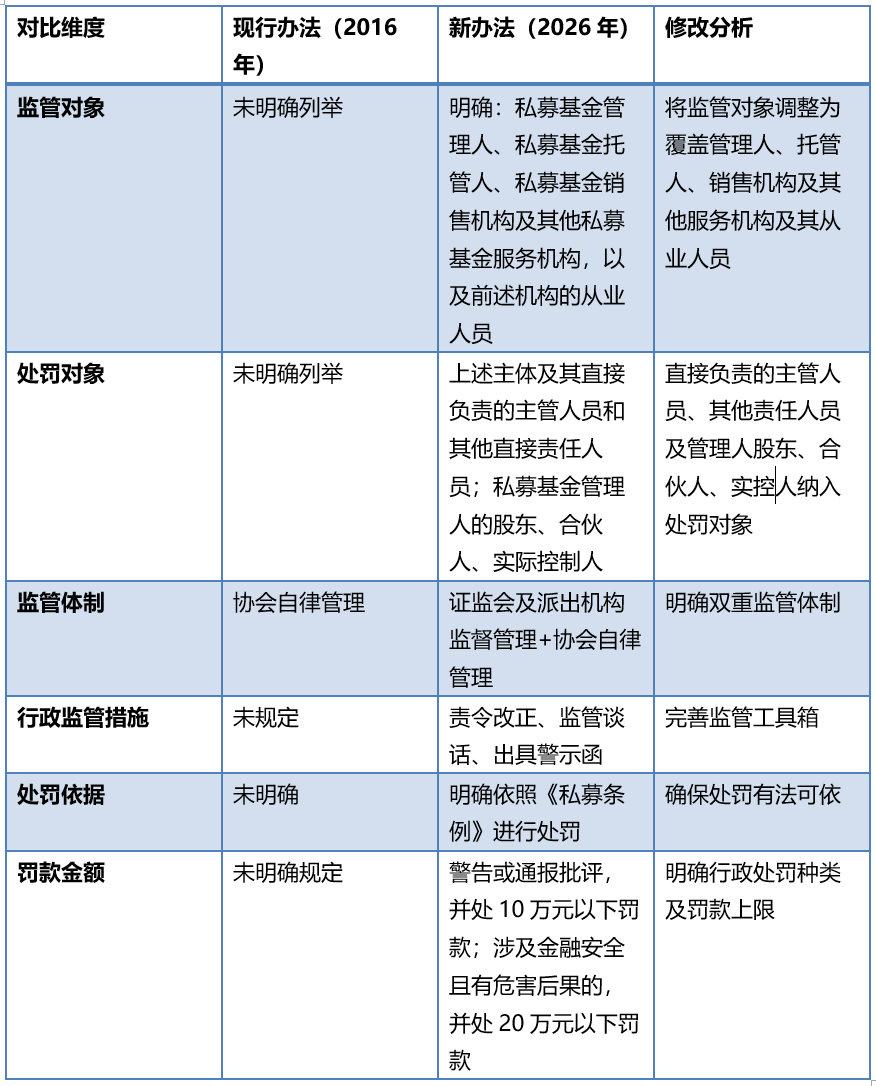
变化十:法律责任体系完善:监管对象和处罚对象全面扩展;明确行政监管措施;新增罚款规定(最高20万元),明确行政处罚种类及罚款上限。
三、监管升级要点分析
(一)监管理念升级

1. 穿透式监管制度:要求披露底层资产信息并向监管机构提供穿透材料。 2. 托管人职责细化:托管人职责从被动复核转向主动监督; 3. 审计范围扩大:强制审计范围扩大,审计机构资质要求提高;多方主体共同承担责任。 4. 全流程管理制度:细化信息披露管理制度内容;指定专门部门和高级管理人员负责;保存期限延长,管理要求提高;建立未公开信息管理制度。 (三)监管措施升级 四、对管理人的影响评估 (一)合规成本影响 1. 投资决策流程:需考虑穿透披露要求,评估投资标的的信息可获取性。建议完善投资标的信息披露评估机制。 2. 估值核算流程:托管人复核要求提高,净值错误需及时纠正。建议完善与托管人的沟通机制。 3. 关联交易管理:关联交易需详细披露(金额、对手方、价格、依据、程序)。建议完善关联交易专项管理制度。 4. 信息披露流程:时限和内容的调整需要流程再造。建议完善时间节点管控机制。 第二部分 新办法信息披露要点总结 说明:本部分依据《私募投资基金信息披露监督管理办法》(2026年9月1日施行),为私募基金管理人提供实务操作指引。 一、信息披露基本要求概览 核心原则:基金合同约定的披露内容、渠道、方式、频率不得低于法定要求 重大事项发生后5个工作日内向投资者披露临时报告。

(二)业务流程影响

二、按时间维度的披露时间表
1. 证券类基金披露时间表

2. 股权类/创投类基金披露时间表

3. 临时报告
4. 清算报告
清算公告:相关事项发生后及时披露清算报告:相关事项发生后及时披露延期清算说明:相关事项发生后及时披露
披露时限:重大事项发生后5个工作日内向投资者披露临时报告
特殊要求:出现主要投资标的出现重大不利情形且对投资者权益产生重大负面影响的,应在临时报告中说明有关原因,并进行风险提示。

新办法第二十九条
私募基金管理人应当及时向投资者披露清算公告、清算报告以及与清算有关的其他重大事项信息。
私募基金因受托财产流动性受限等原因延期清算的,私募基金管理人应当及时向投资者说明。
清算期各相关事项发生后应及时披露,具体包括:
清算公告:基金进入清算程序的公告(清算原因、清算组构成、预计清算期限等)
清算报告:清算过程、资产处置情况、债权债务处理、剩余财产分配方案、清算费用等
清算相关重大事项:清算过程中的重大事项(如重大资产处置、重大诉讼等)
延期清算说明:延期原因(如受托财产流动性受限)、预计完成时间、后续安排
信息披露管理制度已修订并覆盖全部要求(内容、渠道、方式、频率、部门、流程、内控、咨询机制、档案管理、责任追究、管理人股东配合义务、穿透披露配合义务)
未公开信息管理制度已建立
档案管理制度已更新(保存期限20年)
风险揭示管理制度已更新
托管人管理制度已更新
信息披露内容、渠道、方式、频率约定(不得低于法定要求)
投资者咨询联络方式明确(电话、邮箱、联系人)
应急预案机制(管理人失能时的代行职责主体)
定期报告条款(时限符合新办法要求)
临时报告条款(覆盖全部触发情形)
穿透披露条款
风险揭示条款
档案管理条款(保存期限20年)
季度报告在每季度结束1个月内披露
年度报告在每年度结束4个月内披露
报告内容符合新办法要求(14项)
托管人复核意见已获取(季报)
审计报告已获取(特定情形)
穿透披露信息完整(如涉及)
关联交易披露完整
半年度报告在每半年结束2个月内披露(不包括创投类基金)
年度报告在每年度结束6个月内披露
报告内容符合新办法要求(14项,含权属确认、新增投资及退出)
审计报告已获取(全部需审计)
穿透披露信息完整(如涉及)
新增投资及退出情况已披露
重大事项识别机制已完善
临时报告在5个工作日内披露
披露内容完整(事项详情、影响分析、应对措施)
主要投资标的出现重大不利情形时进行风险提示(如产生重大负面影响)
档案及时归档
清算公告及时披露
清算报告完整披露
延期清算及时说明原因
档案保存期限不少于20年
档案分类清晰、便于检索
电子档案系统支持长期保存
数据备份机制已完善
第三部分 过渡期操作指引 施行日期:2026年9月1日
过渡期原则:"新老划断"——新提交备案的私募基金应当符合新办法规定;施行前已备案的存续私募基金变更基金合同的,相关变更事项应当符合新办法规定。
1.1 制度更新要求
管理人应在过渡期内(2026年3月-8月)完成以下制度的更新或新建:

1.2 基金合同模板更新
管理人应在过渡期内完成基金合同模板的更新,确保2026年9月1日后新备案基金符合新办法要求。基金合同模板必须包含以下11项必备条款:
1. 信息披露事项约定(第八条):内容、渠道、方式、频率
2. 投资者咨询联络方式(第八条):电话、邮箱、联系人
3. 应急预案机制(第八条):管理人失能时的代行职责主体
4. 定期报告条款:报告类型、内容、时限
5. 临时报告条款:重大事项范围、5个工作日时限
6. 穿透披露条款:穿透情形、内容、被投资方配合义务
7. 风险揭示条款:风险揭示书附件、复杂产品显著揭示
8. 档案管理条款:保存期限20年
9. 托管人职责条款:复核职责、监督职责、异常报告
10. 清算报告条款(第二十九条):清算公告、清算报告、延期说明
11. 争议解决条款




Beijing ICP No. 05019364-1 Beijing Public Network Security 110105011258
近日,北京市海问律师事务所(“本所”)发现,网络上存在将一家名为“广州海问睿律咨询顾问有限公司”的主体与本所进行不当关联的大量不实信息,导致社会公众产生混淆与误解,也对本所的声誉及正常执业活动造成不良影响。
本所特此澄清,本所与“广州海问睿律咨询顾问有限公司”(成立于2025年11月)不存在任何隶属、投资、关联、合作、授权或品牌许可关系,亦从未授权任何主体以“海问”的名义提供法律咨询服务,该公司的任何行为与本所无关。
本所的官方信息、业务领域及律师团队介绍,均应以本所官方网站(www.haiwen-law.com)及官方认证的社交媒体账号(公众号名称“海问律师事务所”)发布为准。敬请广大客户、合作伙伴及社会公众通过本所官方渠道核实信息,审慎辨别,避免因信息不实而遭受损失。
对于任何侵害本所合法权益的行为,本所特此保留追究相关方法律责任的一切权利。
特此声明。
北京市海问律师事务所
2026年1月12日