引言
本期香港资本市场法规及监管概览主要就2026年1月以来香港联合交易所有限公司(“香港联交所”)、香港证券及期货事务监察委员会(“香港证监会”)的最新发布及资本市场纪律行动进行简要介绍。本期主要内容如下:
第一部分:香港联交所最新发布
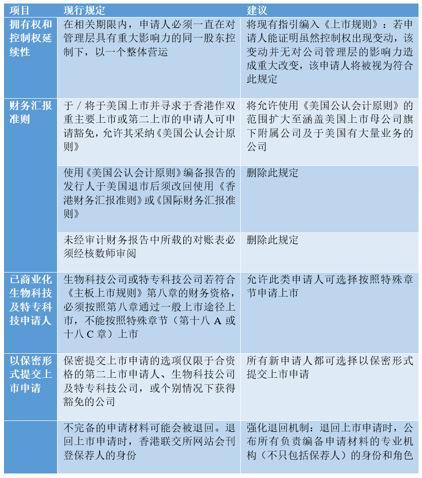
2026年3月13日,香港联交所刊发《咨询文件》,就一系列有关提升香港上市机制竞争力的建议征询市场意见。有关建议旨在丰富香港上市公司的类型,为投资者提供更多选择,同时维持健全的投资者保障。咨询期为八周,至2026年5月8日结束。
主要建议包括:
1. 不同投票权
2. 于海外上市的发行人
3. 首次上市规定及上市安排
香港联交所亦指出,本《咨询文件》为上市机制竞争力检讨的第一阶段,有关其他拟改革范畴的建议,将适时另行刊发咨询文件。
评论:
本次咨询文件覆盖不同投票权架构、海外发行人第二上市及主要上市转换、财务汇报准则以及保密递表等多个层面,是近年香港联交所在上市制度层面一次较为系统的优化建议。整体方向上,香港联交所一方面继续吸引更多创新企业、海外上市发行人及具代表性的成长型企业来港上市,另一方面亦希望通过保留或厘清现有投资者保障安排,维持市场质量及监管信心。
就不同投票权架构而言,若有关建议落实,将明显扩大可采用不同投票权架构来港上市的申请人范围;而对海外发行人而言,第二上市资格门槛下调及主要上市转换规则进一步明确,也可能提升香港对海外已上市企业的吸引力。对于有意申请上市的企业及其中介机构而言,建议在前期结构设计、财务准则选择、上市路径安排及申请文件准备等方面尽早评估新建议可能带来的影响,并持续关注咨询总结及后续规则修订。
■ 香港联交所刊发有关公司秘书兼任多家公司职务的常问问题及《董事会及董事企业管治指引》的相应修订
2026年2月27日,香港联交所更新有关公司秘书的常问问题,并刊发有关公司秘书兼任多家上市发行人职务的指引说明,同时对《董事会及董事企业管治指引》作出相应修订。
香港联交所重申,《企业管治守则》守则条文C.6.1明确指出,公司秘书在支援董事会方面担当重要角色,并预期须具备对上市发行人日常事务的认识。虽然香港联交所并无就公司秘书可同时兼任之职务数目上限作出规定,而会根据个别事实及情况作出评估,但香港联交所会参考香港公司治理公会于2026年1月刊发的《Company Secretarial Appointment Guidelines》。从良好做法的角度出发,香港公司治理公会建议其会员在未能符合其指引所载披露规定前,不应同时担任超过九家上市发行人的公司秘书。
香港联交所亦指出,发行人有责任确保其公司秘书有足够资源可密切关注发行人的日常事务,有能力妥善履行公司秘书职务。如香港联交所就同一名公司秘书同时为多家上市发行人服务的能力提出查询,有关上市发行人须向香港联交所充分证明,该公司秘书在同时担任多家上市发行人的公司秘书职务的情况下,仍可为该发行人的管治及合规事务投放足够的时间及精神,并能根据所有适用法律、规则及规例履行所需职责与责任。有关安排同样适用于公司秘书受聘于潜在上市申请人及上市发行人的情况。
此外,香港联交所于相关常问问题中亦更新了若干企业管治实务指引,包括董事名单应披露的角色及职能、同一独立非执行董事或非执行董事持续缺席股东大会可能构成偏离守则条文、管理层最新资料应于月终后尽快提供予董事,以及发行人可将内部审核职能外判予胜任人士而不构成偏离守则条文D.2.2条。
评论:
本次更新虽然形式上属于常问问题及指引修订,但其重点在于进一步强调公司秘书在上市发行人企业管治架构中的核心角色,并反映香港联交所对公司秘书实际投入程度而非仅形式上任命的关注。对于由专业秘书公司或集团内部人员同时服务多家上市发行人的情形,发行人后续更需要能够证明该安排在资源、时间及履职能力上均属充分。
■ 香港联交所更新有关初任董事培训规定的常问问题
2026年2月27日,香港联交所更新有关董事培训规定的常问问题,就一般董事培训规定及初任董事培训规定的适用方式提供进一步指引。
香港联交所指出,董事培训并无特定形式限制,不同类型的培训可计入持续专业发展,前提是有关培训主题符合《上市规则》规定的特定主题范围。董事的持续专业发展可包括外部培训、内部培训或自修,例如参加内部简介会、发表演说、参加律师提供的与上市发行人业务有关的培训、阅读有关董事职务及责任的材料。通过观看香港联交所在其网站上提供的网上培训广播及视频完成培训,亦将被视为董事持续专业发展的一部分。
香港联交所进一步说明,不论董事的委任日期为何,于2025年7月1日在任的所有上市发行人董事,均须于2025年7月1日或之后开始的财政年度遵守一般董事培训规定。于2025年7月1日或之后获委任的初任董事,则须于获委任后18个月内完成12小时或24小时(如适用)的培训。于有关期间,该等董事可使用同一培训同时满足初任董事培训规定及一般董事培训规定。
香港联交所亦说明,上市发行人应在其企业管治报告中披露须遵守初任董事培训规定的董事于相关财政年度内完成的培训详情,包括完成的培训时数、培训形式及所涵盖的培训主题;如尚未完成所需培训,亦应披露下一财政年度仍需完成的剩余培训时数。另一方面,若董事已完成所需培训,上市发行人则应声明其已完成有关培训。
此外,就独立非执行董事相关规则,香港联交所于该批常问问题中亦进一步澄清,例如“适当的专业资格”一般指专业会计资格;重新任命在任非执行董事为独立非执行董事的适用要求;独立非执行董事九年任期上限的计算方式;以及上市地位由第二上市改为双重主要上市或主要上市时,独立非执行董事任期上限的适用起算点等。
评论:
有关更新进一步将2024年企业管治改革背景下的董事培训及董事会组成要求具体化。香港联交所此次并非单纯重复规则文本,而是通过常问问题对培训形式、适用时点、披露要求及独立非执行董事任期安排作出更明确说明,有助于市场在实操层面理解和落实相关规则。
对上市发行人而言,后续重点不仅在于安排董事参加培训,更在于建立完整的培训记录、跟踪及披露机制;对新上市申请人或即将委任新董事的发行人而言,则应特别留意初任董事18个月培训时限及相关过渡安排,以免在企业管治报告或董事会构成合规方面出现遗漏。
■ 香港联交所刊发有关公众持股量规定的常问问题
2026年2月2日,香港联交所更新有关公众持股量规定的常问问题,就公众持股量百分比的计算基础、持续公众持股量门槛的适用以及公众持股量不足时的披露责任作出进一步说明。
香港联交所指出,若中国发行人的内资股在新三板挂牌,根据《上市规则》,公众股东持有的内资股不会计作中国发行人公众持股量的一部分。在考虑中国发行人的公众持股量是否符合《上市规则》要求时,只会计算公众股东持有的已上市H股;但在计算公众持股量百分比时,相关H股类别的已发行股份总数(即分母)包括全部已发行H股及内资股,但不包括库存股份。
香港联交所亦澄清,根据2026年1月1日起生效的《主板规则》第13.32B条/《GEM规则》第17.37B条,上市发行人必须确保其于交易所上市的股份有一个公开市场。一般而言,无论何时,在交易所上市的股份类别中由公众人士持有的部分均须达到至少初始指定门槛,或取而代之,达到替代门槛。发行人仅在完成若干公司行动或发生其他事件后,其公众持股量跌至低于初始指定门槛的情况下,方可由选用初始指定门槛改为选用替代门槛;如属该等情况,发行人必须在切实可行的范围内尽快刊发公告,说明更改门槛的理由(包括导致公众持股量百分比跌至低于初始指定门槛的相关公司行动或事件),并列明其于最后实际可行日期的公众持股量市值及百分比。
此外,香港联交所指出,若发行人于2026年1月1日前已获豁免遵守25%的公众持股量规定,以便在上市后维持较低的最低公众持股量百分比,则该较低的最低百分比可继续作为其初始指定门槛。
就公众持股量不足的情况,香港联交所进一步说明,发行人即使已根据《上市规则》获授予临时时限宽免,在恢复公众持股量之前,仍须在每份月报表及年报中说明其未能符合公众持股量规定的详情,并披露获授予的时限宽免。若公众持股量不足的发行人因其他原因被停牌,发行人可于同一份季度更新公告中载列其公众持股量状况、恢复计划及停牌后的其他相关进展,而该公告须至少每季刊发一次。
评论:
有关常问问题是在2025年就公开市场及持续公众持股量规则完成改革后,对新规则适用方式作出的进一步细化。特别是对于A+H发行人或存在内资股、非上市股份类别的中国发行人而言,公众持股量的计算基础及持续合规监测方式均具有较强的实务意义。
同时,香港联交所此次明确指出替代门槛并非供发行人在仍符合初始指定门槛时主动切换使用,而是主要为市值较高发行人在特定情形下管理股本架构提供灵活性。对于已上市发行人而言,后续应更重视公众持股量的持续监测、月报及年报披露,以及在公司行动可能导致公众持股量下跌时的事前评估和合规安排。
第二部分:纪律行动
2026年3月12日,香港联交所公布对烨星集团控股有限公司(股份代号:1941)、执行董事兼主席吴国卿女士及执行董事赵伟豪先生采取纪律行动。
背景:
在2020年5月至2021年2月期间,该公司旗下附属公司同意为母集团提供若干代理服务,并向母集团支付可退还及不可退还按金,以确保获得独家代理权。部分可退还按金按照双方达成的抵押协议以母集团不动产作为抵押。相关代理协议届满后,母集团旗下一家附属公司最终欠付该公司可退还按金人民币3,850万元。随后于2021年9月,母集团在未知会该公司的情况下出售该附属公司,而该公司直至2022年1月中旬才发现该出售事项。
于2022年4月,该公司同意透过向母集团购置若干停车位来抵销部分未偿还的可退还按金,令其余额减至人民币3,060万元。当该公司其后发现抵押协议因尚未登记而不可强制执行时,该余额已于其2022年全年业绩中悉数减值。香港联交所认为,相关交易构成关连交易、给予实体贷款及须予披露的交易,但该公司未能遵守《上市规则》有关公告、通函及独立股东批准的规定。
香港联交所指出,有关原因在于相关董事未能履行董事职责。尤其是,吴女士未能及时知会董事会有关交易,以确定并遵守《上市规则》的规定,且虽委派下属登记抵押协议,但未有积极监督和确保抵押协议妥为登记;赵先生虽不参与审批程序,但在相关交易获批之前或之时已知情,其同时担任母集团控股股东及该公司执行董事,存在利益和职责冲突,但并无知会董事会,亦无采取措施避嫌,并且未有及时知会董事会有关母集团拟出售附属公司一事。
裁定:
香港联交所公开谴责该公司、吴女士及赵先生,并指令吴女士及赵先生完成培训。上述各方均没有就各自的《上市规则》违规行为抗辩,并同意接受有关制裁及指令。
评论:
本案再次反映,涉及控股股东、母集团或其他关连方的资金安排,即使以商业合作、代理安排或债务抵销等形式出现,仍可能同时触及关连交易、给予实体贷款及须予公布交易等多项规则要求。董事不能仅从业务背景或交易目的出发判断是否可行,而应在交易初期即识别其规则性质,并促使公司履行公告、通函及独立股东批准等程序。
香港联交所在本案中亦再次强调,对《上市规则》的无知或误解并非抗辩理由;同时,董事即使将具体执行工作转授予下属,也仍须对授权事项作出持续监督。对于同时在发行人与其控股股东或关连集团任职的董事而言,如何及时披露并妥善处理利益冲突,仍是监管高度关注的重点。
2026年3月3日,香港联交所公布对中港石油有限公司(股份代号:632)及前执行董事、行政总裁兼主席于济源先生采取纪律行动。
背景:
根据与美国当地政府部门订立的租赁协议,该公司透过一家附属公司持有当地若干油气田的开采权,而油田须持续生产以保有权益。当地政府部门于2022年6月透过书面命令要求部分租赁下的油田恢复石油生产,而由于该公司没有回复有关要求,当地政府部门遂于2022年11月终止相关租赁。于关键时间,于先生明知相关书面命令及租赁已被终止,却没有上报该公司董事会。董事会直至2024年8月才得悉有关事宜。
香港联交所指出,于先生有多次机会可以及应该向董事会、审核委员会及核数师汇报书面命令及相关租赁已被终止,但其并无采取行动。由于公司未有将已被终止的租赁从资产负债表中撇除,致使其截至2022年及2023年12月31日止年度的总资产被分别夸大约65.5%及58.1%,因此相关已发布的财务报表严重不准确、不完备及/或具误导成分。调查亦发现,于先生曾向附属公司一名员工转授处理租赁事宜及与相关政府人员交涉的职能,但未有确保该员工有足够能力处理相关事项,亦未有积极监督和跟进事态发展。
裁定:
香港联交所公开谴责该公司,并向于先生作出损害投资者权益声明及公开谴责。该公司与于先生同意以和解方式解决本纪律行动,并接受上市委员会施加的制裁。
评论:
本案反映,上市发行人刊发的财务资料对投资者作出有充分依据的投资决策至关重要,董事及高级管理层必须确保相关资料在重大方面均属准确完备,且无误导成分。对于涉及重大资产减值、终止、失效或权利丧失等事项,相关信息是否及时上报董事会、审核委员会及核数师,往往直接影响财务报告是否真实反映公司状况。
此外,本案亦再次说明,董事即使转授职能予下属或其他人员,仍须持续积极关注并充分了解获转授事项的进展;如未有适当监督,仍可能被视为严重失职。
2026年1月20日,香港联交所公布对美臻集团控股有限公司(股份代号:1825)、执行董事、主席兼行政总裁王美慧女士、执行董事萧翊铭先生及前执行董事钟国伟先生采取纪律行动。
背景:
香港联交所认定,该公司向关连人士包括一名客户、王女士及萧先生提供财务资助,未遵守《上市规则》。相关交易包括:公司发出四封支持函,同意继续向该客户供应存货,且在该客户于纳斯达克成功上市并收到首次公开招股所得款项前,不会向其收取任何贸易应收款项;公司向该客户提供420万美元免息及无担保垫款,且没有订立任何书面协议或固定还款期;以及公司以王女士及萧先生名义,为认购该客户股份而支付70万美元,该笔款项约一周后由二人连本带利悉数偿还。
相关人士解释称,该客户为集团数十年的客户,当时遇到流动资金问题,而有关交易是为了向其提供财务资助,包括支持其新股上市申请,从而提高公司向其收回应收款项的机会。相关人士承认在进行部分交易时,未有按《上市规则》识别该客户为公司的关连人士,即该客户的拥有人于相关交易前12个月内曾担任该公司董事。因此,向该客户提供有关财务资助及销售存货构成关连交易或持续关连交易。
裁定:
香港联交所公开谴责该公司、王女士、萧先生及钟先生,并进一步指令三人完成培训。有关人士在香港联交所调查初期已承认各自在《上市规则》下的违规事项,并同意接受制裁及/或指令。
评论:
本案说明,即使董事认为相关财务资助具有商业理据,或仅属短期融资、过桥安排或为协助客户恢复经营而作出的临时措施,也不能凌驾于发行人及董事严格遵守《上市规则》的责任之上。特别是在客户、供应商或合作方与公司前任董事、现任董事或其联系人存在联系时,发行人应充分识别是否触发关连交易或持续关连交易规定。
2026年1月15日,香港联交所公布对皇庭智家控股有限公司(前称慕容家居控股有限公司)(股份代号:1575)前主席、执行董事兼行政总裁邹格兵先生及前执行董事沈志东先生采取纪律行动。
背景:
邹先生及沈先生牵涉于香港联交所就该公司进行的两项不同调查。于2025年1月,香港联交所曾因该公司附属公司为邹先生私人持有公司所结欠第三方的欠款提供担保一事,对二人分别作出损害投资者权益声明及公开谴责,而在该项调查中二人曾予配合。其后,香港联交所就该公司董事可能违反《上市规则》其他规定展开另一项调查。作为第二项调查的一部分,香港联交所分别向邹先生及沈先生发出调查函及提醒函。邹先生仅回复部分而非全部询问,且未按要求提供最新联络资料;沈先生则未就香港联交所的询问提供任何实质回应。
裁定:
香港联交所认为二人未有配合其调查,构成违反《上市规则》,因此向二人作出董事不适合性声明及公开谴责。
评论:
2026年1月13日,香港联交所公布对星悦康旅股份有限公司(前称奥园健康生活集团有限公司)(股份代号:3662)以及星悦康旅股份有限公司及/或中国奥园集团股份有限公司(股份代号:3883)共15名董事采取纪律行动。香港联交所对星悦康旅及多名相关董事作出谴责,并分别对个别人士作出董事不适合性声明或损害投资者权益声明,同时指令多名董事完成培训。
背景:
本个案涉及星悦康旅向其当时的上市控股股东中国奥园提供人民币33亿元的财务资助,而未有遵守《上市规则》。于2021年1月1日至2022年3月31日期间,中国奥园面临严重流动资金问题,星悦康旅透过147宗交易提供有关财务资助。香港联交所指出,相关违规是由于有关董事未有履行董事职责所致。
其中,郭梓宁先生、陈志斌先生及郑炜先生在未有寻求星悦康旅董事会批准及促使公司遵守《上市规则》有关公告、通函及独立股东批准规定的情况下,批准了大部分相关交易,并清楚知道中国奥园的流动资金问题以及财务资助会对星悦康旅造成巨大资金压力。香港联交所亦指出,作为星悦康旅及中国奥园两家公司的董事,郭梓宁先生及陈志斌先生未有避免或管理利益及职责冲突,并将中国奥园的利益置于星悦康旅之上;郑先生则未有独立判断,仅因其他管理层已批准便跟随批准有关交易。其他相关董事虽未必直接参与审批,但知悉或至少应知悉相关交易,却未有采取任何或充分行动保障星悦康旅利益或促使公司遵守《上市规则》。
裁定:
香港联交所对星悦康旅及相关董事分别作出谴责、董事不适合性声明、损害投资者权益声明及批评,并指令多名董事完成培训。相关公司及董事均没有就各自的违规事项及/或《上市规则》责任提出抗辩,并同意接受有关制裁及指令。
评论:
本案是典型的上市附属公司向控股股东或其集团提供财务资助的纪律行动案例,金额巨大、交易次数众多,亦再次凸显上市发行人与控股股东之间利益冲突管理的重要性。香港联交所明确指出,董事须善意地以发行人的利益而非控股股东或任何特定股东的利益为前提行事;对同时担任发行人及其股东董事的人士而言,避免及管理利益冲突尤为关键。
2026年3月5日,香港证监会公布,其已向原讼法庭取得命令,要求酷派集团有限公司前执行董事张巍向酷派支付400万港元赔偿,并取消其担任香港任何上市或非上市法团董事、清盘人、接管人或经理人,以及参与相关管理的资格,为期五年。张巍亦被饬令支付香港证监会在有关法律程序中的讼费。
香港证监会发现,在2016年至2017年期间,酷派及其附属公司订立五项涉款约人民币20亿元的交易。据指,有关款项为酷派前主席兼大股东所持有及/或控制的实体提供了短期融资。该等交易在未获适当批准或向股东披露的情况下进行,导致酷派蒙受约人民币8,400万元的重大损失。张巍承认违反其职责,包括没有真诚地行事、没有以酷派最佳利益为前提行事,以及在批准五项交易中的其中两项和授权就其中三项交易进行汇款时,没有作出独立判断。
香港证监会亦指出,酷派核数师曾对有关交易及公司的持续经营能力提出关注,但张巍却没有确保公司及时披露有关关注事项;其于关键时间身为酷派独立董事委员会成员,在调查有关交易时亦没有以合理水平的谨慎、技巧及勤勉尽责的态度行事。
原讼法庭命令张巍向酷派支付400万港元赔偿,并作出五年取消资格令。香港证监会针对酷派另外六名前董事的法律程序仍在进行中。
评论:
本案再次反映,香港证监会在涉及上市公司资产流失、关连融资安排及董事失职的案件中,除寻求取消资格令外,亦会积极追究有关人士对公司造成的财务损失并申请赔偿令。即使相关人士并非控股股东或交易直接受益人,若在审批或执行有关交易时未有作出独立判断,或未有以公司最佳利益为前提行事,仍可能承担个人责任。
2026年2月10日,香港证监会公布,其在原讼法庭取得命令,要求裕承科金有限公司前非执行董事廖骏伦及前董事总经理许广熙向该公司支付5,750万港元赔偿,并分别对二人作出为期八年及六年的取消资格令。另有七名前任执行董事及独立非执行董事被法庭取消董事资格,为期一年至两年不等。
香港证监会早于2016年10月根据《证券及期货条例》第214条展开法律程序,指称有关人士在2011年收购及随后数月内出售廖氏集团有限公司股权一事上违反董事责任,导致裕承科金蒙受重大损失。法庭裁定,廖、许及该七名前任董事对公司的业务及事务曾以欺压方式经营或处理,涉及对公司或其成员作出亏空、不当行为或其他失当行为,或构成不公平损害,因此须承担责任。法庭亦特别指出,不论其为执行董事、非执行董事或独立非执行董事,在管理公司业务上均负有同等法律责任,包括有责任审视可能直接影响股东利益的建议。
法庭作出赔偿令及取消资格令,并饬令有关人士向香港证监会支付讼费。法庭认为有关期限恰当地反映了各人参与程度及失当行为的严重性。
评论:
本案再次强调,在香港证监会根据《证券及期货条例》第214条提起的法律程序中,执行董事、非执行董事及独立非执行董事并不会因职务类别不同而当然承担不同层次的法律责任。对于重大收购、出售或其他可能直接影响股东利益的交易,所有董事均须作出充分审视并履行应有监督职责。
2026年1月21日,香港证监会公布,其在原讼法庭取得针对奇峰国际集团有限公司三名前董事及高级行政人员的命令,要求三人就策划及/或参与欺诈计划以诈骗公司,向奇峰支付合共5.95亿港元赔偿,并对三人作出取消资格令,为期长达12至15年。
涉案三人为控制奇峰22.6%股权的幕后董事杨东军、前执行董事武涛及前财务总监兼公司秘书陈敬忠。香港证监会针对杨提出的诉讼,主要围绕导致奇峰蒙受重大损失的企业收购。法庭裁定,杨以幕后董事身份行事,并隐瞒其于奇峰在2009年一项收购项目中的个人权益,涉事目标公司声称持有森林资产,但事实证明有关森林资产并不存在,令奇峰蒙受3.47亿港元损失。
法庭亦裁定,杨是另一宗于2014年进行的欺诈收购的主谋,奇峰在该项目中收购一家据称拥有一项价值被严重高估的工程技术公司,导致公司被挪用资金2.48亿港元。武涛在2014年收购项目中扮演积极角色,而陈敬忠亦有参与其中,二人因此违反对奇峰的受信责任。
法庭饬令杨就2009年收购项目向奇峰赔偿3.47亿港元,并命令杨、武及陈就2014年收购项目向奇峰连带赔偿2.48亿港元;同时对杨、武及陈分别作出15年、12年及12年的取消资格令。
评论:
本案是香港证监会针对上市公司欺诈性收购及资产挪用采取民事追责的又一代表性案例,显示监管追责对象并不限于正式董事,也可延伸至实际控制人、策划或参与有关安排的幕后董事及高级管理人员。对于上市公司而言,重大收购项目中的尽职调查、利益冲突识别及独立审批机制,仍是防范公司资产被侵占或挪用的关键。
2026年1月14日,香港证监会公布,其在原讼法庭取得针对国家联合资源控股有限公司前执行董事罗嘉伟的取消资格令。罗嘉伟不得担任香港任何上市或非上市法团的董事、清盘人、接管人或经理人,亦不得参与香港任何上市或非上市法团的管理,为期三年,并被饬令支付香港证监会的讼费。
香港证监会发现,在2015年,国家联合资源的附属公司签订两项背对背燃油供应及出售交易,由于该客户及供应商均由国家联合资源或与其有密切关联的人士所控制,且有关证明提单并非真实文件,故该等交易构成虚构交易。罗嘉伟承认曾促使附属公司签订上述交易,以及批准国家联合资源向其附属公司支付合共3.02亿港元用以声称为虚构供应交易作结算,违反其职责并有疏忽。
香港证监会指出,若罗嘉伟有妥善履行其作为合理审慎董事的责任,便应察觉该等交易的商业价值甚低,包括极低毛利率及信贷期严重错配等问题。此外,罗嘉伟亦批准发布国家联合资源2015年度业绩及报告,当中载有与该等交易有关的虚假或具误导性表述。
原讼法庭对罗作出3年取消资格令,并饬令罗支付香港证监会讼费。香港证监会针对国家联合资源其他前董事及高级人员的法律程序仍在进行中。
评论:

Beijing ICP No. 05019364-1 Beijing Public Network Security 110105011258
近日,北京市海问律师事务所(“本所”)发现,网络上存在将一家名为“广州海问睿律咨询顾问有限公司”的主体与本所进行不当关联的大量不实信息,导致社会公众产生混淆与误解,也对本所的声誉及正常执业活动造成不良影响。
本所特此澄清,本所与“广州海问睿律咨询顾问有限公司”(成立于2025年11月)不存在任何隶属、投资、关联、合作、授权或品牌许可关系,亦从未授权任何主体以“海问”的名义提供法律咨询服务,该公司的任何行为与本所无关。
本所的官方信息、业务领域及律师团队介绍,均应以本所官方网站(www.haiwen-law.com)及官方认证的社交媒体账号(公众号名称“海问律师事务所”)发布为准。敬请广大客户、合作伙伴及社会公众通过本所官方渠道核实信息,审慎辨别,避免因信息不实而遭受损失。
对于任何侵害本所合法权益的行为,本所特此保留追究相关方法律责任的一切权利。
特此声明。
北京市海问律师事务所
2026年1月12日